用户:
密码:
登录
注册
网站首页
公司简介
公告动态
新闻动态
交易公告
石化商场
最新供应
最新求购
四技服务
四技供应
四技需求
会员展示
成品油
燃料油
天然气
石油化工
沥 青
其 他
入市指南
开户流程
入市文件
交易规则
交易模式
交易交收流程
政策法规
联系我们
当前位置>
首页
>
公告动态
>交易公告
公告动态
新闻动态
交易公告
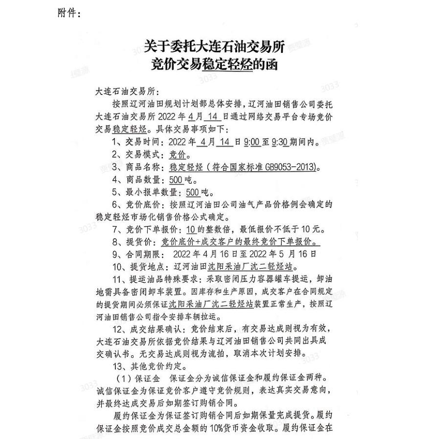
关于开展辽河油田稳定轻烃竞价交易的公告(LH220414A1016)
2022-04-13 17:21:25
信息来源:大连石油交易所
分享到:
QQ空间
新浪微博
腾讯微博
微信
浏览次数:850
相关阅读
辽河油田公司执行董事、党委书记任文军到大连石油交易所调研
2024-02-27
友情链接:
增值电信业务经营许可证B2-20150160
辽ICP证15007223号-1